株式会社PFU営業事務・経理業務の課題を解決するオファリングで、業務改善を加速
株式会社PFU(社長執行役員:平原 英治、以下 PFU)は、業務改善を実現に導くDX支援サービス「プロセスRe:Design(プロセスリデザ)」の「デジタライズサービス」を2026年2月17日より提供開始します。
PFUは、2023年より全社でオペレーショナルエクセレンス(注1)(以下 OE)活動に取り組んでおり、作業の効率化を進めた結果、2年間で30%の業務工数削減(年間65万時間相当)を実現しました。この取り組みで培った実践ノウハウを活かし、お客様の業務改善を支援するDX支援サービス「プロセスRe:Design」として4つのメニューを展開していきます。
2025年7月から提供している「アセスメントサービス」では、現場業務の可視化・分析・最適化によって改善すべき課題の抽出を行っています。今回提供開始する「デジタライズサービス」は、診断結果を基に、改善ノウハウと最適なデジタル化ツールを組み合わせ、業務課題を具体的な改善施策につなげます。
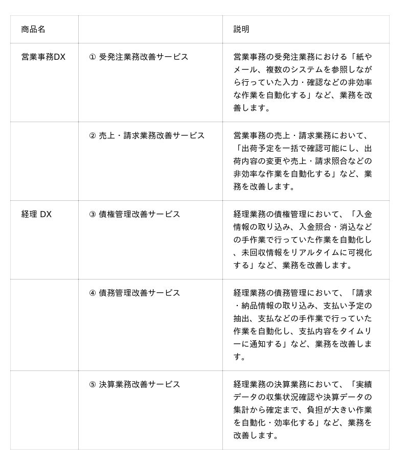
本サービスでは、営業事務の受発注および売上・請求業務、経理業務の債権・債務管理や決算処理を対象に、基幹システム周辺に散在する紙・メールなどに依存したアナログな非効率業務をデジタル化します。OCRによるデータ入力効率化やデータ連携による二重入力の排除、ワークフローによる業務標準化など、効果の高い改善施策をオファリングとしてまとめて提供することで、お客様が直面する課題をスピーディーに解決します。
今後は、「モニタリング」「ナレッジ」と順次メニューを拡充することで、DXの目的・ゴール設計から具体的な現場への定着、人材育成までトータルにご支援し、お客様のDX化と業務改善を伴走支援してまいります。
国内企業は、労働生産性が主要先進国の中でも低水準に留まっており、人手不足の深刻化が続いています。特に営業事務・経理業務をはじめとするバックオフィス業務は、紙やメールによる情報処理や複数システム間でのデータ突合・転記など、アナログで非効率な作業が散在し、属人化や遅延、入力ミスなどの課題を抱えています。
こうした課題は把握されていても、「改善に着手する余裕がない」「何から始めれば良いかわからない」「ゼロからのシステム導入は負担が大きい」などの理由で改善が進まないことも少なくありません。PFUは、このような課題を解決するため、OE活動や多くのお客様の業務診断で蓄積した改善ノウハウを体系化し、オファリングとして提供することで、営業事務や経理業務に散在する非効率業務を短期間でデジタル化し、DX化と業務改善を加速します。
1.「デジタライズサービス」とは営業事務・経理業務の共通課題である「基幹システム周辺に散在するアナログな非効率業務」をスピーディーに改善するサービスです。
蓄積してきた改善ノウハウと最適なデジタル化ツールを組み合わせたオファリングにより、ゼロからの設計負担を省き、導入までの手間を大幅に軽減します。
2.バックオフィス業務の共通課題と改善施策営業事務・経理における共通的な業務課題として、「1.非効率なデータ化」「2.煩雑な入力・転記」「3.人手による突合」「4.滞る承認・確認」「5.散在した情報の確認」の5つが挙げられます。
これらの課題に対し、OCRによるデータ入力効率化やデータ連携による二重入力の排除、ワークフローによる業務標準化など、改善施策を組み合わせ、確実かつ即効性のある業務改善を実現します。

※PFUはNTTデータイントラマート社の認定セールスパートナーです。
※PFUはASTERIA Warpの認定サブスクリプションパートナーです。
3.特長:オファリングによるスピーディーな業務改善バックオフィス業務の中でも特にアナログな非効率業務が多い営業事務(例:受発注、売上・請求業務)および経理業務(例:債権・債務管理、決算処理)を対象としています。
PFUが社内外の実践で磨き上げてきた改善ノウハウを業務別に整理・体系化し、業務に合わせ適用できるオファリングとして提供します。
これにより、改修のハードルが高い基幹システムそのものには手を加えず、効果を早期に実感いただけるメリットを実現します。
4.改善例:受発注業務改善サービス営業事務の受発注業務(受注登録、在庫引当、発注作業、納期確認、納期回答など)における「紙やメール、複数のシステムを参照しながら行っていた入力・確認などの非効率な作業」を、最適なデジタル化ツールを組み合わせ自動化します。
これにより、作業の効率化とミス削減を図り、時間と労力を減らし、正確性と業務スピードを向上させます。

画像変更
1.業務改善サービス業務改善に必要、且つ最適なデジタル化ツールを組み合わせ、アプリケーションの導入(要件定義、設計、製造、テストなど)を行います。
価格については個別見積りとなります。
2.デジタルツール系導入サービス
※その他デジタルツールについても、お客様のご要件に合わせて導入します。
2026年2月17日
・プロセスRe:Design、プロセスリデザは、日本国内における株式会社PFUの商標です。
・その他、記載されている製品名などの固有名詞は、各社の商標または登録商標です。
注1 オペレーショナルエクセレンス(Operational Excellence):オペレーション(業務の管理・運用)の効率・向上を目指すことによって、競合他社が真似できない、その企業独自の優位性を保つ状態を指します。
「プロセスRe:Design」紹介サイト
https://www.pfu.ricoh.com/dx/prd/株式会社PFU
インフラ・サービス&インテグレーション事業本部 サービス戦略室
URL:
https://www.pfu.ricoh.com/dx/prd/fm-contact-1-c.html※プレスリリースに掲載されている情報は、発表日現在のものです。その後予告なしに変更されることがありますので、あらかじめご了承ください。
企業プレスリリース詳細へPR TIMESトップへ